编者:中喷网 墨宸
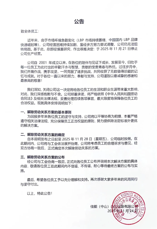
2025 年 11 月 24 日,佳能(中山)办公设备有限公司的一则停产公告,为这家扎根珠三角 24 年的老牌日企画上了句点。公告显示,公司已于 11 月 21 日正式停止生产经营,这个曾占据全球黑白激光打印机 50% 产量的巨头,终究没能抵挡住市场浪潮的更迭。

回溯 2001 年,中山佳能刚成立时便精准踩中了中国制造业崛起的风口,凭借成熟的生产技术与全球化布局,迅速成长为全球最大的黑白激光打印机生产基地。在发展巅峰期,工厂员工近万人,优厚的福利待遇让当地人挤破头也要进厂,24 年间累计生产的 1.1 亿台打印机,不仅远销全球多地,更成为中国 "世界工厂" 黄金时代的鲜活注脚。那时的中山佳能,既是行业标杆,也是无数家庭的生计依靠,其辉煌业绩一度成为外资企业在华发展的成功范本。
此次停产并非仓促之举,公告中明确提及核心原因:激光打印机市场持续萎缩与中国国内品牌快速崛起的双重挤压。近年来,无纸化办公的普及与云打印技术的兴起,正不断蚕食传统打印设备的需求空间,即便像佳能这样的巨头也难以逆转行业下行的趋势。更关键的是,国产替代浪潮已成为不可阻挡的力量,联想、得力、奔图等本土品牌在政策支持与市场需求的双重驱动下加速突围,不仅在核心成像组件、智能物联等技术领域实现关键突破,更通过高性价比产品与本地化服务持续压缩外资品牌的技术溢价空间。数据显示,2024 年国产品牌在国内激光打印机市场的占有率已超过 35%,而在多功能打印机领域,本土品牌份额更是提升至 38%,奔图等头部企业甚至已跻身市场前十,在细分领域实现翻倍增长。

面对困局,中山佳能虽经多方调整仍无力回天,但在退场环节展现了企业责任:公司明确承诺将严格依照《中华人民共和国劳动合同法》处理后续事宜,不仅保障员工合法权益,更将提供法定标准之外的更优解决方案。从 11 月 21 日至 28 日的临时放假协商期,到与工会依法磋商补偿方案,这种 "体面退场" 为数千员工提供了缓冲空间,已有不少熟稔生产线管理的技术员工被国产打印机企业高薪吸纳,实现了从 "外资大厂人" 到 "本土产业骨干" 的平稳转身。

经营 24 年的中山佳能关停,让人唏嘘之余更折射出行业变局的必然。正如 "淘汰你的不是对手而是时代" 这句箴言所言,在数字化转型与国产崛起的双重浪潮下,即便是曾经的行业巨头,若无法跟上技术迭代与市场需求的步伐,也终将被浪潮淹没。中山佳能的谢幕,既是一个时代符号的终结,更是中国制造业从 "世界工厂" 向 "创新高地" 转型的生动缩影 —— 当外资品牌的技术壁垒被逐步打破,当本土企业在核心技术领域实现自主可控,中国办公设备行业正迎来 "中外并重、本土崛起" 的全新阶段,而这段新旧交替的历程,注定会被镌刻在产业升级的历史进程中。

★ 免责声明 ★
1、本文部分内容可能AI生成,仅为学习交流参考,对其准确性、完整性、时效性不作任何保证。读者需自行筛选核实,对使用结果负责。
2、文中部分素材(包含但不限文字、数据、图片等)引自官方报道、行业报告及公开资料,版权归原作者或相关权利人所有。若涉及侵权,请联系我方处理。
想了解更多喷墨资讯,请点击访问中喷网官网:



沪公网安备 31011702001106号